-

Hostile DNS Management
Oh right. I told you all about why blocking things like TikTok is beneficial, now I’d better explain it in a lot more detail.
-

Dingo Engine Evolution
The decision engine is operational and its a good time to reflect on progress.
-

Thoughts on TikTok
Updated: The current attention to TikTok appears to be largely politically motivated from the Trump administration, so please fact-check all assessments on this topic. TikTok’s sister app – Douyin – is only available within The Great Firewall of China but seems to retain a number of similarities (unconfirmed directly). However…
-

Blocking TikTok At Domain-Level
How to lost popularity points with teenagers and free your network of potential TikTok intrusions.
-

Attack Analysis – June 2020
With time on my hands at the moment I thought it would be useful to highlight generic traffic analysis from our security logs.
-

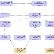
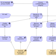
Diversion
A minor alteration of course; putting RD itself on hold whilst solving another problem altogether. If you’re frustrated with the lack of proper linkage between Sparx and Visio, read on…
-

Tracking Pixel
In designing an anti-spam platform, I’ve been designing a tracking technology. Primarily intended to provide proof-of-delivery for emails containing legal paperwork, can also be used to provide intel on spammers & scammers.
-

CI Design
Designing the approach to devops on our platform, and how the thought process is going at such early stages.
-

MariaDB & MySQL
After running into issues in configuration I started digging into the certification errors.
-

And so it begins…
It’s a long road ahead. One worth travelling though as it seems, judging by the volume of spam-scam emails and calls.